
Co nowego w temacie udoskonalania
syntezy DL4JAL ???
Po drodze synteza DDS na bazie rozwiązania DL4JAL przeszła wiele modyfikacji i juz potrafi
naprawdę dużo !!!! ale powiem że ... to jeszcze nie
jest koniec !!!
Nowe oprogramowanie może sterować jednym lub dwoma
układami DDS AD9851 lub AD9850, a do
obsługi syntezy można podłączyć pełną
klawiaturę numeryczną,
Najważniejsze że wszystkie pozostałe funkcje VFO nie uległy zmianie, co
najwyżej zostały udoskonalone i zachowano kompatybilność z wcześniejszymi
rozwiązaniami.
Nowy program można wgrać do
starej syntezy DL4JAL !!!
i wszystko będzie dobrze
chodziło !!!
Z nowości - na obecnie dostępnej wersji płytki
drukowanej pojawiło się złącze ISP które pozwala na
programowanie procesora AT89S52 lub S53
bezpośredni w płytce drukowanej.
Schemat blokowy syntezy wygląda obecnie tak:

Taka konstrukcja i nowe
oprogramowanie pozwala na podłączenie
do praktycznie z dowolnym
fabrycznym filtrem kwarcowym lub jakimkolwiek filtrem drabinkowym własnej
konstrukcji do którego nie zawsze możemy zdobyć kwarc do pilota BFO.
W nowym oprogramowaniu częstotliwość BFO dla CW LSB USB nastawiamy z
dokładnością do 1 Hz i w dowolnym
momencie możemy zmodyfikować uzyskując
funkcję "IF SHIFT" bez odstrajania się od korespondenta.

Oczywiście możemy nie podłączać drugiego DDS i wtedy wszystko działa
normalnie jak do tej pory, drugi DDS nie jest wymagany.
Kompletna synteza DDS2 po złożeniu stanowi rodzaj "kanapki"
składającej się z LCD płytki PROCESORA+DDS1
oraz płytki DDS2

W przygotowaniu rysunki płytek PCB
w formacie PDF...
DDS1 - czyli tylko płytka podstawowa

DDS2 - czyli płytka podstawowa +
płytka dds2
Jak odnajdę dokumentacje do PCB to ją zamieszczę.
Pierwsze płytki tego typu
zostały już zmontowane i uruchomione
:-) (luty 2005)
Na wszelkie zapytanie
związane z montażem i uruchomieniem odpwiem sukcesywnie w wolnym czasie
[email protected]
oraz [email protected] -
(
Onet ostatnio czasami szwankuje...)
ale wcześniej proszę
przeczytać stare PORADY
ogólne
oraz porady do
montażu nowych płytek
Schemat układu się praktycznie NIE ZMIENIŁ !!!!
dodatkowo jest jeden stabilizator 5V dla generatora i kilka drobiazgów
w postaci kondensatorów w zasilaniu, nie ma także dwóch R przy
EEPROM-ie
wszystko wyjaśnią zdjęcia z
opisami które są poniżej
...
Z ciekawych zmian - wprowadzono także wejścia/wyjścia wewnętrznych
komparatorów DDS które planowane są do
zastosowania
jako drivery do
sterowania mieszaczem FST3125

Klikając na zdjęcia poniżej otwierają się one w nowym oknie w pełnym rozmiarze
to są zmontowane płytki DDS2 V0.9 -
także nieznacznie się różnią
odpowiadając
na pytanie co to za transformator WB2010
na wyjściu DDS podaję
kartę katalogową, można zastosować trafo jak do mieszacza 3x10 zwoi
na toroidzie lub rdzeniu dwuotworowym
np rdzeniu
Amidon
stosownym do interesującego nas pasma (10-50 MHz)
UWAGA !!
Na wyjścia sterujące
BAND MODE PTT i KEY
zalecane jest
dolutować małe kondensatorki SMD 0806 100 nF
zmniejszy to ilość
zakłóceń wydostających się do
przełącznika pasm
sterującego przekaźnikami
kliknij na zdjęcie powyżej
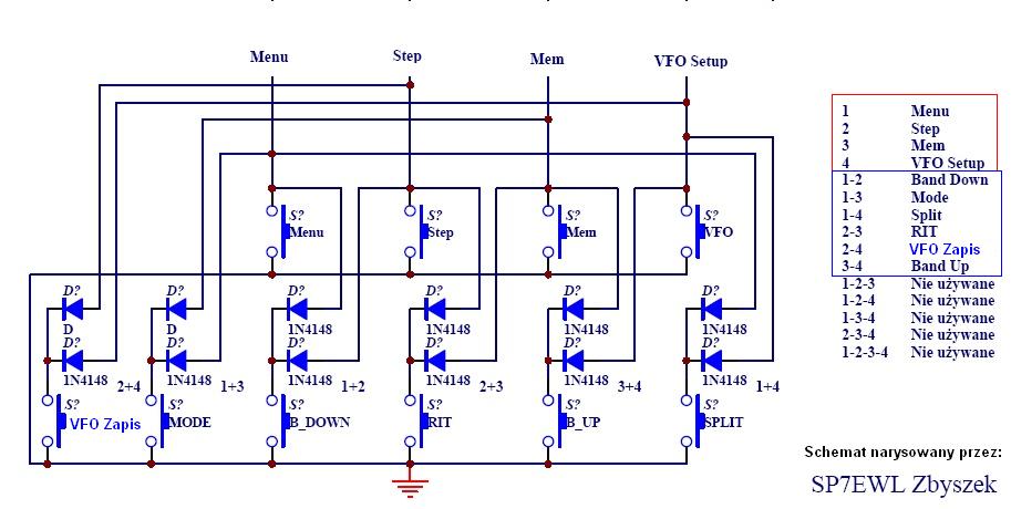
Porada 2 ELEMENTY
i podpowiedz do fazowania
otworków
materiały robocze pomocnicze: Rysunek1 / Rysunek2 / Rysunek3 / Rysunek4 / Rysunek5 / Spis1/ Spis2
fotki i rysunki w jednym
pliku PDF
UWAGA !!
Złącza do
dodatkowych DDS >> na głównej
płytce proszę montować GNIAZDKA - wygodniej się potem lutuje >> montować tylko te które będą potrzebne
Diody ( 2x 1N4148)
przy zasilaniu generatora
kwarcowego montujemy tylko w przypadku posiadania generatora zasilanego z 3,3V,
jeżeli nasz generator jest 5‑voltowy - „mostkujemy” je
Przy DDS-ie te
piny-złączki zostały przewidziane do tego zastosowania
Przy EEPROMIE nie
ma rezystorów
Na wyjściu TRAFO
stosujemy R=50 om jeżeli taka mamy mieć impedancję wyjściową
nie jest konieczny
ten rezystor, jest opisane na 11 stronie „dataszitu”
PROGRAMOWANIE PROCESORA
BAZPOŚRENIO
W PŁYTCE SYNTEZY - czyli ISP
Płytka drukowana syntezy posiada złącze ISP umożliwiające zaprogramowanie
procesora AT89S52
bezpośrednio w płytce drukowanej,
Jeżeli układ jest poprawnie
zmontowany to programowanie ISP działa,
do programowania nie trzeba odpinać LCD, klawiatury czy impulsatora.
"schemat"
jest naprawdę prosty i nieznacznie różni
się od poprzedniego schematu podłączenia ISP,
Opis wykonywanych
czynności i ich kolejność podczas programowania
opisany został już wcześniej
się nie zmienił
należy programowanie
wykonywać zgodnie ze starym opisem
oczywiście płytka w wersji DDS2 używa kabla do
programowania
opisanego powyżej
na rysunku
zastosowanie układu 74243 zwiększa bezpieczeństwo naszego portu LPT
Programowanie można wykonać
z pominięciem układu 74243 po prostu port LPT za pomocą złącza 6 pinowego,
wpinamy je wprost w płytkę DDS, podczas programowania w ten sposób
zalecane jest zasilanie płytki DDS2 z baterii 9-12 V
Programowani trwa około 2 minut - w zależności od szybkości komputera
ja mam wykonany
dodatkowy kabel który pozwala na zasilanie procesora napięciem 5V wprost z portu USB komputera ;-)
i przez ostatnie pół roku programowałem zwykłym
kabelkiem bez scalaka LPT <--> PROCESOR
ale jak ktoś upali sobie LPT - to nie biorę za to
odpowiedzialności
Zalecam wyprowadzenie złącza ISP na obudowę-ekran syntezy - pozwoli to
w przyszłości na aktualizację oprogramowania bez rozbierania urządzenia.
PEŁNA KLAWIATURA
FUNKCYJNO-NUMERYCZNA
Ukończono
już pace nad oprogramowaniem funkcji widocznych powyżej.
Taka
pełna klawiatura działa dopiero od wersji programu 3.xx.
Możliwie że dostępne będą
PCB do płytki z klawiszami 12x12mm - pytać Krzysztofa
Informacja o podłączeniu PEŁNEJ
klawiatury i obsługiwanych funkcjach
jest na linku.
Należy
pamiętać że podstawowe funkcje można obsługiwać bez takiej klawiatury i
montujemy ją jak mamy na to ochotę.
OPROGRAMOWANIE
Oprogramowanie
dla wersji wykonania urządzenia DDS2-VFO+BFO z
pełną KLAWIATURĄ z wpisanym własnym
znakiem na powitanie dostępne jest wyłącznie na EMAILA - Natomiast do celów uruchomienia syntezy można
pobrać plik BIN i HEX
z moim znakiem.
Program zajmuje obecnie 8190 bajtów a pamięć procesora
ma 8192 - także proszę nie pytać się dlaczego nie
dodałem jakiejś funkcji - po prostu nie ma na to miejsca.
W tej wersji inaczej wpisuje się częstotliwość
wzorca [opis] [plik
ZIP]
i dodatkowo wprowadziłem możliwość zmiany w
pliku BIN częstotliwości :
- IF domyślne
po resecie EEPROM-u
-
granice pasm
-
domyślne F startowe pasm
Opis w pliku
[ PDF ]
Interfejs
użytkownika jest obecnie po angielsku a długości komunikatów drastycznie
zostały zmniejszone. Dużo informacji zawartych jest teraz w prawym górnym rogu
stanowiącym główne źródło informacji o używanych funkcjach.
Oczywiście
program w wersji 3.xx wysyłam każdemu za darmo z wpisanym jego znakiem w
powitaniu ;-)
Ma WWW dostępne
do pobrania jest na razie oprogramowanie dla
wersji wykonania „tradycyjnego” DDS1 z
obsługą tylko kilku
dodatkowych klawiszy - jest to wersja V1.xx oraz
testowa V2.xx (tej po pewnych przeróbkach
używa i rozwija Zbyszek SP7EWL) .
Płytki
są tak zaprojektowane że można wgrywać dowolną wersję oprogramowania - nawet
oryginalną wersję 1.16 i wszystkie podstawowe funkcje działają !!!!!!!!!!
Dodatkowo, nowe
oprogramowanie V3.xx jest tak napisane,
że można je wgrać do starej
oryginalnej płytki wg „niemieckiego” projektu i nowe funkcje oprogramowania działają - wystarczy sobie
dołożyć tylko niezbędne klawisze albo podłączyć dodatkowego
DDS2.
Wszytko wg
własnego uznania i potrzeby !!
Obecnie
rozpoczęto pracę na wersją programu 4.xx na procesor AT89S53
który ma 12 kilobajtów pamięci.
Planowane
są następujące funkcje:
>>
wyświetlanie informacji na ekranie LCD
4x20
>>
obsługa do 45 klawiszy funkcyjnych
(podobnie jak w
fabrycznych TRX -każda ważna funkcja
ma własny dedykowany klawisz)
>> czekam
na propozycje ..... ;-)
Obecnie już w ramach testów
dodałem przyciski:
· IF_SHIFT+50Hs,
· IF_SHIFT-50Hz
· IF_EDIT_CURRENT_MODE
Będą napewno:
· MEMEORY_READ - bezpośredni dostęp do komórek pamięci
· MEMORY_SAVE
· STEP_CHANGE
Tradycyjne podziękowania
dla Zdzisława alias Balinus za wsparcie ASM-blerowe;-)
Informacje
dodatkowe:
Główna płytka przystosowana jest już do sterowania trzecim
DDS ( DDS3) dla zastosowań do
odbiorników z dwoma pośrednimi. DDS3 będzie pozwalał na płynne przesuwanie pierwszej
pośredniej i przycinanie pasma na prawym lub lewym zboczu filtra bez
odstrajanie się od korespondenta.
Czyli funkcję przedstawioną na obrazku obok >>>>>
Ale wszystko po kolei....
Przewidziana jest także możliwość sterowania innymi układami
DDS, przykładowo 14_bitowy AD9951, ale
to dopiero w następnych wersjach oprogramowania
xxxxxxxxxxxxxxxxxxxxxxxxxxxxxxxxxxxxxxxxxxxxxxxx
Jeżeli ktoś
ma pytania techniczne proszę przysyłać do SP2SWJ - będzie stopniowo powstawał
dział FAQ - czyli najczęściej zadawane pytania. Jednak przed
zadaniem pytania proszę przeczytać opis podstawowych funkcji syntezy
Powrót na
stronę o syntezie
http://www.sp2swj.sp-qrp.pl/DDS_DL4JAL/INDEX.htm
Kontakty:
oraz
s p 2 s w j @ o
p . p . l
s p 2 s w j @ w
p . p l
GG nr 1037428 lub skype: sp2swj