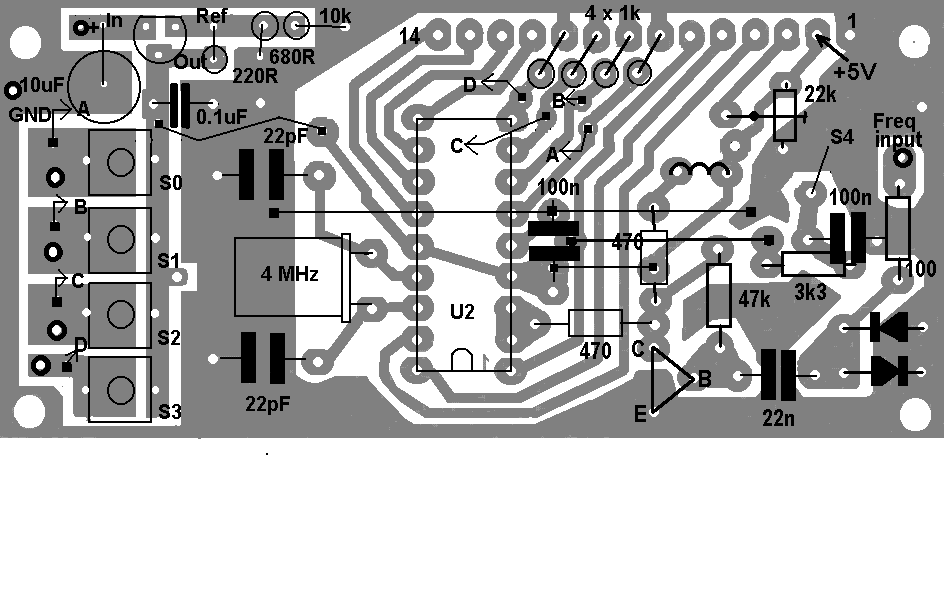
Materiały zebrane o f-miarce
OM3CPH w wersji OH6CJ
Zebrane tak na szybko -)

f-miarka odpalona przez Krzysztofa SQ8Z s q 8 z @ w p . p l
Test czułości wypadł następująco
61
kHz - 30mv
15MHz
- 35mV
25MHz
- 50mV
35MHz
- 150mV
40MHz
- 200mV
50MHz
- 250mV
F miarka posiada możliwość stabilizacji VFO za pomocą diody pojemnościowej
Można użyć jej w Taurusie w prosty sposób dzięki diodzie wbudowanej w scalak -)
23 noga
scalaka http://www001.upp.so-net.ne.jp/jg1ead/mc3362trx/e_mc3362trx_schem.html
Można podpatrzeć
powyżej
funkcja stabilizacji
na razie nie była testowana.....
http://www.qsl.net/om3cph/counter/lcd/contribs/oh6cj.html
http://www.qsl.net/om3cph/counter/lcd/contribs/pic_flck.htm
Przydatny plik w XLS obliczający parametry pośredniej do pobrania tutaj
Niezbędne do poprawnego skonfigurowania za pomocą klawiszy....
xxxxxxxxxxxxxxxxxxxxxxxxx
plik do zaprogramowania ........... i kompilator dla tych co chcą pokombinować
xxxxxxxxxxxxxxxxxxxxxxxxxxxxxxxxxxx
plik do zaprogramowania i kompilator dla tych co chcą pokombinować
Do programowania można użyć Pony Prog http://www.lancos.com/ppwin95.html
Trzeba ustawić odpowiednie BITY



Schemat programatora

xxxxxxxxxxxxxxxxxxxxxxxxxxxxxxx
Lokalna kopia materiałów - MIROR ( w nazwach są spacje - a nie lubią tego niektóre przeglądarki)
Counter - How does it work.mht
LCD frequency meter -
schematic.mht
LCD frequency meter by
Osmo OH6CJ.mht
PIC Frequency
Counter with Frequency Lock.mht
Summary of OM3CPH PIC
Counters.mht
Z tych stron można się linkować na strony oryginalne......
Materiały pozostałe INNE
kliknij na rysunki żeby powiększyć
http://turek.no-ip.info/sp5ddj/tauruspol.htm